规章制度
信息技术部 (管理手册
)1工作职责
1.1负责图书馆自动化设备和软件的采购及相关材料的档案管理,计算机网络、设备及各种软件的管理、运行、维护,参与数据库的采购;
1.2制作和维护图书馆主页和信息发布,负责电子资源、数据库的管理、维护工作;
1.3负责ILAS系统的管理、维护和统计工作,保证ILAS系统和数据库的安全运行;
1.4负责ILAS系统数据库的备份、维护;
1.5负责ILAS系统相关模块的开发、应用和ILAS管理权限的设定和管理;
1.6负责全馆人员ILAS系统操作、数据库检索和计算机技术培训工作;
1.7负责收集本馆对ILAS系统的意见,与系统开发商沟通;
1.8馆内工作需要的软件开发工作和多媒体阅览室、视听阅览室的管理;
1.9负责读者参考咨询与文献检索服务,负责网络咨询系统的建设和读者网上咨询的解答;
1.10负责图书馆的宣传和报道工作;
1.11负责特色资源库和学科导航数据库的建立、开发与维护;
1.12负责建立海南省政法文献服务中心和面向社会服务工作;
1.13负责全院师生文献信息检索培训和新生入馆培训工作,并承担培训教程和网上数据库用户使用指南的编写;
1.14协助馆长做好自动化规划与设计工作,并完成图书馆领导交办的其他任务。
2岗位职责及任职条件
2.1岗位职责
a负责制订全馆信息资源开发、自动化管理的规划和信息资源开发建设、自动化建设项目,以及设备和计算机网络的发展规划,负责维护和完善本馆自动化系统,确保系统的正常运行,以及全馆设备的管理、维护和采购;
b负责ILAS系统的业务工作(应用、开发、管理、升级、维护)和全馆人员ILAS系统操作、数据库检索和计算机技术培训工作;
c负责读者咨询服务工作,并面向社会提供服务。
d及时了解和研究与本部门业务相关学科的发展动态和趋势,并能向图书馆提出解决方案或建议;
e规划部门的发展,制定本部门的年度工作计划并实施;
f不断完善本部门的岗位责任制,建立与健全各项规章制度,及时解决出现的问题;
g制订培训计划、参加培训工作,定期考核效果;
h管理图书馆多媒体阅览室,提供优良的电子资源阅览服务管理、正常开放以及对外服务,保障多媒体阅览室和书目检索计算机设备的正常运行;
i负责机房设备的管理、防火、防盗等安全工作,维护计算机房网络服务器,确保网络服务器的正常工作,按时做好系统和数据库备份工作,负责图书馆计算机网络的安全以及防病毒工作;
j 管理并维护馆藏电子资源,确保网上全文数据库的正常开放和及时更新,负责设计和开发相关软件;
k顾全大局,维护部门团结,搞好协调工作;
l做好卫生工作,对办公区域、机房、电子阅览室的卫生工作每周都要进行,保持清洁的环境。
m完成馆领导交给的其他任务。
2.2任职条件
a图书情报相关专业或学院学科建设相关专业;
b有相关工作经验;
c熟悉计算机网络、软件设计、计算机硬件维护等业务,有一定的组织能力和管理能力。
d熟悉国内外著名数据库的检索,有较高的文献检索能力;
e具有较强的信息资源开发和特色资源库建设能力;
3工作程序
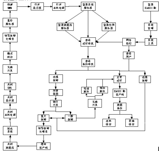
3.1工作流程图

3.2工作流程说明
3.2.1服务器的操作
a开机:首先打开UPS,打开显示器,再打开主机电源,然后登录系统;
b关机:首先关闭数据库,退出系统,再关闭主机电源,关闭显示器,关闭UPS,最后切断电源;
c后台:确信客户端退出系统后,首先进行备份,再处理数据库(或系统升级),然后进行测试,测试成功后再备份,最后重启服务器。
3.2.2日常的管理
a系统服务器:登录系统服务器以及数据库服务器和应用服务器,首先查看系统运行及系统备份情况,然后把备份传到客户机,进行异地保存;
b WEB服务器:登录ILAS网上图书馆后,查看WEB服务器运行情况;
c ILASII MD客户端:登录ILASIIMD客户端后,进入系统管理、系统工具,进行网络监控,查看系统及用户运行情况。
3.2.3故障的处理
a一般(局部)故障:接到故障报告后,分析、排查出现故障的原因,根据出现故障的原因制定解决方案,在岗位日志中作出记录,最后实施解决方案,可根据具体情况现场排除故障或电话告知解决故障方法;
b重大(全局)故障:接到故障报告后,首先分析、排查出现故障的原因,根据出现故障的原因制定详细的解决方案,并根据程序填写故障处理单,然后通知各部客户端退出系统并确认后,开始实施解决方案,经测试故障排除后,相关部门人员填写故障处理单,最后按照服务器操作程序重新启动服务器。
3.2.4参数设置
a客户端参数设置:登录ILASII MD客户端,进入系统管理后,进入相关的管理子系统(采访、编目、流通、典藏、连续出版物、信息开发、馆际互借等)及通用参数功能模块,设置相应管理子系统的参数;
b服务器端参数设置:登录相关的服务器(系统服务器、数据库服务器、WEB服务器)后,设置相应服务器的参数。
4工作目标
4.1图书馆主页和网上检索系统全天24小时不间断开放(维护更新、网络硬件故障除外);
4.2电子图书和数据库全天24小时不间断开放(维护、更新时除外);
4.3镜像电子图书、全文数据库按数据库更新周期定期更新,保证数据的及时性和新颖性;
4.4 ILAS出现重大故障(导致闭馆半天以上)每年不超过1次,一般性故障每月平均不超过1次(因终端、网络和硬件故障除外);
4.5每周不少于一次检查网页链接,每周不少于一次进行网页备份;
4.6一般故障解决时间不超过30分钟,重大故障(主要配件损坏)不超过3天,设备完好率95%以上;
4.7每天检查防火墙的启用情况,每周对服务器清理病毒一次;
4.8咨询服务满足率达到80%以上,文献传递满足率80%以上;
4.9学科导航达到每个学科平均资源量200条以上,链接有效率80%以上;
4.10数据库检索培训达到全院师生的80%以上,新生培训率90%以上。
5相关文件
①《ILAS系统操作员手册》;
②《ILAS系统管理员手册》。
6工作规范
①《ILAS系统管理规定》;
②《ILAS系统操作权限管理规定》;
③《ILAS系统操作人员操作权限管理规定》;
④《网页制作维护管理规定》;
⑤《数字化文献资源管理规定》