规章制度
ILAS系统管理规定
1日常管理
1.1管理人员
1.1.1按照图书馆的岗位职责和《ILAS系统操作员手册》、《ILAS系统管理员手册》维护和管理ILAS系统,确保ILAS系统安全、正常运行;
1.1.2要熟练掌握ILAS系统,指导各部按照ILAS系统的程序应用相关子系统,并不断开发ILAS系统的相关功能;
1.1.3新上岗管理人员须经培训后方能独立上岗操作;
1.1.4凡在上岗工作中出现异常,均须在岗位日志中做出完整、客观的记录,如出现故障,按本规定“6故障处理”程序进行。
1.2系统运行
1.2.1每个工作日需首先检查系统运行情况;
1.2.2下班前确保系统正常运行方可离岗,如有异常需及时处理,并按本规定“6故障处理”程序进行。
1.3系统备份
1.3.1每个工作日需自动定时备份所有数据库和日志文件;
1.3.2每个工作日检查数据备份情况,并做异地备份;
1.3.3每月作一次系统全备份保存在不同的介质上(包括客户端软件与服务器端的软件系统与数据库)。
1.4服务器
1.4.1每月检查服务器设备及环境情况;
1.4.2如出现故障,按本规定“6故障处理”程序进行,不得擅自处理。
1.5系统安全
1.5.1每个工作日检查防火墙的启用情况;
1.5.2每周至少清理病毒一次。
2服务器管理
2.1操作流程
2.1.1开机流程:首先打开UPS,打开显示器,再打开主机电源,然后登录系统;
2.1.2关机流程:首先退出系统,再关闭主机电源,关闭显示器,关闭UPS,最后切断电源。
2.2管理办法
2.2.1服务器一律由本部专人使用和保养,其他人员未经部主任批准不得擅自上机操作;
2.2.2 服务器供ILAS系统专用,不得运行其他任何软件系统或程序,禁止使用外来软盘和光盘, 系统新业务的测试与开发不得在主服务器上进行,需利用备用服务器;
2.2.3 未经馆主管领导批准,不得擅自关闭服务器,在出现电路故障时,及时上报馆领导、通报各部相关用户,并向相关部门了解电源恢复时间,在UPS电源可能耗尽前20分钟内关机,电源恢复后应在20分钟内开机恢复系统,并立即通知各部相关用户;
2.2.4严格遵守保密制度,严禁泄露各种口令代码;
2.2.5系统运行过程中出现故障时,应按本规定“6故障处理”程序进行,不得擅自处理。
3软件管理
3.1操作系统
3.1.1系统管理人员要熟练掌握UNIX系统,并能开发UNIX系统的相关功能;
3.1.2通过定期检查系统日志文件、磁盘空间、CPU和内存利用率,了解系统是否发生异常重启和运行不正常;
3.1.3发现系统异常应在岗位日志中做出记录,如出现故障按本规定“6故障处理”程序及时排除故障或异常。
3.2应用系统
3.2.1按照ILAS系统的要求和图书馆的业务工作的发展设置和修改环境参数和系统级参数;
3.2.2加强与ILAS系统提供商的联系,及时更新及进行系统升级(见5.2.3 系统升级),反馈系统程序设计的不足和升级后的问题。
4数据库管理
4.1数据库备份管理
每周对系统数据库备份文件进行清理,以保留足够的硬盘空间。
4.2数据库维护
4.2.1数据库升级和维护前须先了解电力供应和网络运行情况,确保升级过程中供电和网络畅通;
4.2.2要对处理的数据库进行备份时,需确认在主服务器本地操作,并断开主服务器网络;
4.2.3数据库的备份至少保留一个星期。
4.3数据库统计
4.3.1每月初两个工作日内完成上个月的数据库统计;
4.3.2根据图书馆的要求将有关数据在图书馆网页发布。
5安全管理
5.1操作系统
5.1.1各类用户名、用户的权限、组别和文件权限一经确定,不得擅自更改,并半年检查一次与用户安全相关的文件,确认是否有来历不明的用户和用户权限;
5.1.2半年检查一次系统开放的服务器端口号、重要目录、文件的权限和相关的系统日志,确保操作系统的网络环境的安全。
5.2应用系统
5.2.1各类用户名、用户的权限一经确定,不得擅自更改,并严格按照设置的用户权限进行管理(详见《ILAS系统操作权限管理规定》);
5.2.2设置的系统业务参数,不得擅自更改,如需更改,需由各业务部门负责人确定好后方可进行,涉及到全局性的维护和变动须经馆领导批准后方可进行,变动后需告知各相关部门;
5.2.3 系统升级(包括客户端软件与服务器端的软件系统升级)
a客户端软件升级
①备份需要升级的客户端程序;
②在每个客户端升级软件。
b服务器端的软件系统升级
①重要升级须上报馆主管领导,并做好系统全备份(包括客户端软件与服务器端的软件系统与数据库),并将备份至少保存一周;
②要在服务器本地操作,断开网络,并检查电力供应和网络运行情况,确保升级过程中供电畅通;
③升级时严格按照系统的升级说明逐步完成;
④升级后须马上进行测试,确认客户端及系统能正常运行,并对升级后的系统作全备份,升级后需通知各相关部门,并进行相关技术指导。
5.3技术文件和备份盘
5.3.1要有专人负责收集、整理和保管系统安装盘、系统技术文件和维护手册、以及系统备份盘,并按类编号在专柜存放;
5.3.2设有技术文件和备份盘登记本,所有收集和保管的技术文件和备份盘,均须在登记本按类编号有完整的记录,相关人员借阅时需经技术文件和备份盘管理人员办理登记签名手续,并负责妥善保管不得丢失,归还时交管理人员办理登记签名手续,长期不还时,管理人员可要求借阅者归还。
6故障处理
6.1故障的种类
6.1.1一般(局部)故障和重大(全局)故障;
6.1.2一般故障是由于局部业务操作引起的,只造成局部业务工作的轻微影响或停顿;
6.1.3重大故障是由于操作不当或系统缺陷或非人为服务器硬件损坏,而造成整个子系统或多个子系统不能正常运行,以致使图书馆的服务活动处于瘫痪状态、数据库数据的丢失以及设备的损坏。
6.2故障的处理
6.2.1一般故障处理
a接到故障报告后,在岗位日志中作出记录;
b分析、排查出现故障的原因;
c根据出现故障的原因制定解决方案;
d实施解决方案,可根据具体情况现场排除故障或电话告知相关部门或人员解决故障方法。
6.2.2重大故障处理
a软件故障
①接到故障报告后,立即通报馆领导,如故障已造成图书馆不能正常进行读者服务工作,需通知读者服务部值班人员,并对读者说明原因;
②及时与系统推广站或系统提供商直接联系,分析、排查出现故障的原因;
③根据出现故障的原因制定详细的解决方案;
④按照程序填写故障处理单,并通报主管馆长;
⑤通知各部客户端退出系统并确认后,开始实施解决方案;
⑥经测试故障排除,并能正常运行,相关部门人员填写故障处理单的相关项目;
⑦按照服务器操作程序重新启动服务器;
⑧服务系统正常运行并能正常开展读者服务工作后,立即通知读者服务部值班人员,并通报读者。
b硬件故障
①接到故障报告后,立即通报馆领导,并通知各部门停止一切业务, 如故障已造成图书馆不能正常进行读者服务工作,需对读者说明原因;
②启用备用服务器;
③及时与设备商直接联系,分析、排查出现故障的原因;
④根据出现故障的原因制定详细的解决方案;
⑤按照程序填写故障处理单,并通报主管馆长;
⑥实施解决方案;
⑦经测试故障排除,并能正常运行,相关部门人员填写故障处理单的相关项目;
⑧硬件正常运行并能正常开展读者服务工作后,立即通知读者服务部值班人员,并通报读者。
ILAS系统操作权限管理规定
1操作权限的设置
1.1设置的依据
1.1.1根据本馆《图书馆管理手册》中各部门的工作职能和每个工作岗位的岗位职责;
1.1.2依据图书馆确定的每位职工的具体工作岗位;
1.1.3保障ILAS系统操作人员工作环境的正常运行。
1.2设置的程序
1.2.1由系统管理员,根据本规定的“1.1设置的依据”,提出“ILAS系统操作人员操作权限初步方案”上报图书馆馆长;
1.2.2图书馆馆长召集馆务会议,讨论“ILAS系统操作人员操作权限初步方案”,经讨论通过后将《ILAS系统操作人员操作权限》下发;
1.2.3系统管理员,根据图书馆下发的《ILAS系统操作人员操作权限》,按照《ILAS系统管理员手册》的有关规定在系统中设定操作权限的参数。
2操作权限的更改
2.1更改的范围
2.1.1图书馆部门职责变动;
2.1.2操作人员岗位职责变动、或岗位变动。
2.2更改的程序
2.2.1图书馆的部门职责变动, 操作人员岗位职责变动、岗位变动,由图书馆馆长通知系统管理员,系统管理员接到以上通知后,应在本工作日内,完成系统操作权限参数的修改或撤消。
3操作权限的管理
操作人员只能按本人的权限操作,未经系统管理员同意,不得把个人的操作权限转给他人使用,也不得使用他人的权限。
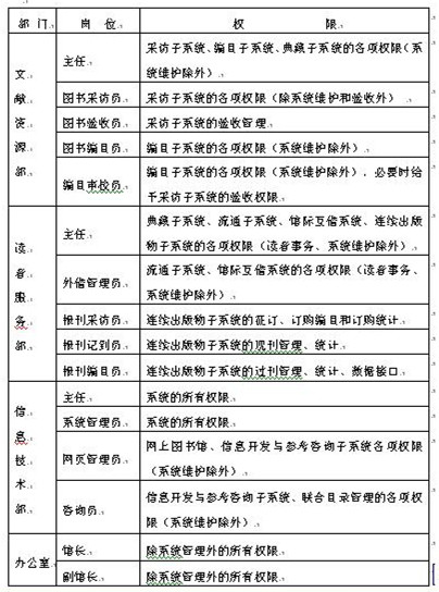
ILAS系统操作人员操作权限

网页制作与维护管理规定
1网页制作与改版
1.1网页制作
1.1.1工作程序
a由信息技术部提出“网页的栏目和版式设计初步方案”,提交馆务会议讨论和审定;
b馆长召集由各部主任和相关人员参加的馆务会议,讨论“网页的栏目和版面设计初步方案”,讨论通过后将“网页的栏目和版式设计方案(报批稿)”上报学院审批;
c学院批准后,按学院的批示进行修改,修改确定后由馆长审定正式网页设计;
d信息技术部与院办公室和院网络中心协商,确定图书馆网页在学院网页的具体位置、链接和IP地址,以及其它技术问题;
e信息技术部实施正式发布和试运行。
1.1.2制作内容
a栏目设计:根据图书馆的整体工作和服务项目确定栏目数量,栏目可分为一级栏目、二级栏目和三级栏目,以及主体栏目和一般栏目;
b版式设计:总体风格应与我院的性质和图书馆的特点相吻合,端庄、大方、高雅和简洁。
1.2网页改版
1.2.1各部将网页修改或新增加栏目的意见,书面提交信息技术部,经信息技术部讨论确定后,提出网页修改意见上报图书馆审定;
1.2.2图书馆召开馆务会议讨论,讨论确定后由信息技术部实施网页的改版;
1.2.3未经主管馆长批准不得更改网页的栏目和版式。
2网站管理
2.1自觉遵守《计算机信息网络国际联网安全保护管理办法》及国家相关法律法规和学校校园网相关的管理条例;
2.2服务器管理见《ILAS系统管理规定》有关规定。
3网页管理
3.1信息发布
3.1.1信息发布由专人负责,并须由主管馆领导批准,按审定的内容进行发布,未经批准不得擅自在网页上发布信息;
3.1.2报道性信息应在活动结束后24小时内发布,图书馆统计数据应在统计数据完成并经主管馆长确认后24小时内发布,系统、数据库生成月(年)业务工作统计数据应在下月(年)3个工作日内按要求发布;
3.1.3各部所开展的业务活动需发布时,可将发布的稿件送交信息技术部,信息技术部按3.1.1的规定办理;
3.1.4严禁发布的信息:
a违反国家法律、法规的言论,有损党的利益、国家利益、公众利益、社会公德的言论,以及有损学校、图书馆形象的言论;
b传播反动、淫秽、不道德的信息;
c虚假信息或违反学校和图书馆规定泄露机密的信息。
3.2信息服务
3.2.1数据库:书目数据库、新书报道和视听资料由文献资源部负责维护,自建数据库和购置数据库由信息技术部负责维护;
3.2.2其他信息服务:均由信息技术部负责维护。
3.3电子信箱
3.3.1图书馆网页设置与读者互动式电子交流平台,由专人负责;
3.3.2对读者的建议、意见和投诉在正常工作日期间24小时内给与答复;
3.3.3投诉和重要的建议、意见及时向馆领导和有关部门反映,并作备份。
3.4网页管理员
3.4.1每周一次检验网页内的超级链接运作是否正常,是否有过时或已不存的超级链接网站;
3.4.2应不断收集新的讯息和更新网页的内容,以便吸引更多的用户浏览网站。
3.4.3发现3.1.4所列的信息时应立即删除,并向主管馆长反映;
3.4.4每周一次为网页的内容做备份,以便服务器或网络一旦出现问题,可于短时间内,恢复网页的运作。
数字化文献资源管理规定
1数字化文献资源的范围
凡在图书馆网页上发布或链接的(网站的)文献资源,均为图书馆数字化文献资源,具体可分为以下几种:
1.1馆藏资源
1.1.1书目资源;书目数据库、新书通报、专题书目数据库等;
1.1.2全文资源:电子图书、期刊数据库、专题数据库等。
1.2网络资源
1.2.1书目资源;书目数据库、新书通报、特色书目数据库等;
1.2.2全文资源:电子图书、期刊数据库、专题数据库等;
1.2.3网站资源:综合性网站、专题性网站等。
2数字化文献资源的管理
2.1日常管理
2.1.1图书馆网页管理员为专职管理人员;
2.1.2保证全天24小时开放数据库检索, 因系统维护、数据更新等正常业务活动原因,停止数据库检索时,应提前两个工作日通报读者;
2.1.3每天检查图书馆网站上的各类书目数据库、全文数据库、专题数据库、馆际互借、以及链接网站的页面的运行状态,若存在联接无法打开、数据无法下载等问题时及时处理,并记录岗位日志和故障处理记录;
2.1.4图书馆自编数据库由编制部门负责发布和更新,购置和网上链接数据库由信息技术部负责发布、更新或链接。
2.1.5接收到更新的数据库后,应即刻填写岗位日志,并在接收到更新数据库后的三个工作日内完成全文数据库内容的更新,更新完成后应在岗位日志填写记录。
2.2故障处理
按图书馆《ILAS系统管理规定》中的“6故障处理”程序进行。